Chaque année, il y a beaucoup de projets et d’ambitions renouvelées. Mais les désirs vagues ne suffisent pas à créer une dynamique et à se mettre sur la bonne voie ! Pour accroître l’efficacité, il est important de prendre le temps de réfléchir à la façon dont les changements souhaités pourraient être mis en œuvre par le biais d’un plan d’action. Aujourd’hui, je propose deux outils qui devraient vous aider à mieux identifier les moyens nécessaires pour atteindre vos objectifs.
Avant de tracer une feuille de route, il y a une évidence : il faut savoir où l’on veut aller. Définir son objectif, passer du souhait flou au projet concret. Ce passage est largement documenté ailleurs, inutile d’y revenir en détail ici. Mais même avec un but limpide, le chemin reste souvent brumeux. Traduire l’intention en actions concrètes, voilà la vraie difficulté. En m’appuyant sur l’approche de Puccio, Murdock & Mance (qu’on retrouve aussi bien dans un ouvrage qu’un MOOC très accessible), je vous propose une démarche en deux temps pour transformer une idée en projet tangible.
Lire également : Tout savoir sur la taxe d’apprentissage
Formuler un plan d’action
L’enjeu : basculer dans le concret, découper le futur en étapes précises pour provoquer un vrai changement. Ce travail met en lumière les points de passage sur lesquels se concentrer pour avancer réellement.
L’outil que je détaille ici aide à clarifier votre projet et bâtir un plan d’action crédible. Il s’agit de définir des actions précises, actives, bien loin des seuls jalons généraux, utiles mais largement insuffisants pour faire bouger les choses. Ce processus aide aussi à repérer les incohérences ou les écarts entre vos envies et la réalité du terrain.
A découvrir également : Comment connaître les backlinks d’un site ?
Pour poser les bases d’un plan d’action, voici les deux étapes à suivre :
- Explorer le « Comment »
- Structurer la séquence des actions
Le premier outil sert à remuer toutes les pistes possibles, le second à les organiser pour qu’elles s’enchaînent de façon logique.
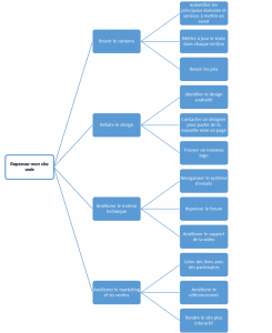
Phase 1 : le diagramme « comment »
Appelée « diagramme How/How », cette méthode s’appuie sur les travaux de Higgins (1994) et Mamaro (1991).
Comment procéder ?
Pour démarrer, prenez une feuille vierge ou ouvrez un logiciel de mind mapping. Laissez de côté l’autocensure : notez tout ce qui vous traverse l’esprit. Filtrer trop tôt revient à fermer la porte à des idées inattendues, parfois brillantes, souvent efficaces. Ici, l’objectif est d’accumuler un maximum de pistes, sans restriction. Le tri viendra ensuite, lors de la deuxième étape. Vous générerez sans doute plus d’actions qu’il n’en faudra, mais c’est précisément ce foisonnement qui permet de dénicher les leviers décisifs.
Le second temps, présenté juste après, permettra de remettre de l’ordre dans ce foisonnement pour aboutir à un plan d’action cohérent et praticable.
Étapes concrètes :
- Inscrivez l’objectif, le projet ou la solution sur la gauche de la page.

- Demandez-vous : « Comment ? » puis notez chaque idée de réponse. Face à votre but, interrogez-vous sur les moyens d’y parvenir. Alignez vos suggestions dans la colonne à droite de l’objectif.
- Pour chacune de ces premières pistes, reposez-vous la question : « Comment mettre ça en œuvre ? ». Le premier niveau donne souvent des catégories d’action, pas encore des gestes précis. Pour chaque piste, poussez la réflexion : « Comment faire, concrètement ? » Notez chaque réponse à droite de la précédente. Une même idée peut ouvrir plusieurs suites possibles : notez-les toutes.
- Poursuivez ainsi pour chaque nouvelle réponse. Poursuivez l’exercice jusqu’à ce que chaque branche aboutisse à une action suffisamment détaillée, qu’on puisse directement exécuter (exemple : « appeler M. Durand » n’exige pas d’être précisé davantage).
Le schéma ci-dessus illustre ce processus sur un projet simple, avec seulement deux niveaux pour ne pas noyer l’exemple. On voit que certains points mériteraient encore d’être précisés.
Cette technique fonctionne même si votre projet est encore flou (« réussir mon année », « trouver un meilleur emploi »). Il faudra sans doute développer davantage de niveaux avant d’atteindre des actions nettes, mais la méthode reste la même. Si votre objectif est vague, prévoyez simplement plus d’espace pour dérouler le fil des idées. Mieux vaut toutefois clarifier le but avant de s’attaquer au diagramme « comment ».
Phase 2 : séquençage
Le « séquençage », inspiré par Isaksen et son équipe (1999), permet de remettre en ordre les actions concrètes que vous venez de générer.
Comment procéder ?
Vous avez désormais sous la main des étapes opérationnelles. Il s’agit maintenant de les organiser dans le temps pour bâtir un plan d’action cohérent. Sélectionnez les actions (plats droits du diagramme précédent) à intégrer à votre plan, puis classez-les dans la chronologie qui favorisera leur réalisation.
Étapes à suivre :
- Validez votre projet : Assurez-vous que votre objectif n’a pas changé. Si nécessaire, reformulez-le et reprenez l’exploration.
- Fixez l’horizon temporel : Déterminez la date à laquelle vous estimez pouvoir achever le projet. Cela varie selon l’ampleur de la tâche : d’une semaine à plusieurs années. Si vous aviez déjà fixé une échéance, vérifiez qu’elle tient toujours la route.
- Élaborez un calendrier : Découpez votre plan en quatre temps : immédiat, court terme, moyen terme, long terme. Les actions immédiates concernent les deux jours suivant l’exercice de séquençage : elles servent à lancer la dynamique, à éviter que le projet ne retombe dans l’oubli. Les autres blocs s’étalent selon la chronologie du projet. Définissez début et fin pour chaque période, sans chercher à tout équilibrer.
- Répartissez les actions : Sélectionnez dans votre liste les actions pertinentes et placez-les dans le bon créneau temporel.
- Relisez le plan : Passez votre plan d’action en revue, dans l’ordre chronologique. Vérifiez qu’aucune étape n’a été omise, que tout s’enchaîne logiquement, sans rupture ni incohérence.
Organisation visuelle du plan d’action
Une fois ce tri opéré, consignez vos actions dans un tableau. Si le projet ne concerne que vous, certaines colonnes peuvent disparaître. Ce support donne une vision synthétique, structurée, du plan d’action. Voici un exemple de tableau pour un projet s’étalant sur un an :
| Horizon | Actions | Par qui ? | Pour quand ? | À qui signaler la réalisation ? |
| Immédiat (2 jours) | ||||
| Court terme (2 mois) | ||||
| Moyen terme (2 à 9 mois) | ||||
| Long terme (9 mois à 1 an) |
À tester sans hésiter
Essayez cette démarche, allez loin dans le détail de vos projets. L’exploration en profondeur révèle souvent des leviers insoupçonnés et vous place en position d’agir sans attendre. Le plan d’action détaillé, construit dans un second temps, donne de la consistance à l’ensemble et aide à passer à l’acte.
Un point fondamental : suivre vos avancées et réévaluer régulièrement votre plan. Même avec une discipline de fer, rares sont les projets qui déroulent leur fil sans accrocs. Accordez-vous donc un moment fixe chaque semaine ou chaque mois pour comparer ce qui a été fait et ce qui reste à accomplir. Sans cette prise de recul, il devient très facile de s’éloigner de la trajectoire initiale et de voir le projet s’essouffler. Prendre ce temps, c’est garantir que chaque pas compte, et que la ligne d’arrivée ne reste pas qu’une promesse lointaine.

